• <table id="oo4oq"><option id="oo4oq"></option></table>
  • <blockquote id="oo4oq"></blockquote>
    當前位置: 首頁 > 新聞 > 足球新聞

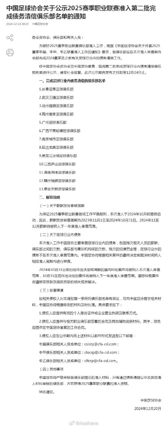
    第二批完成債務清償俱樂部名單,不在第一批名單的全員上榜

    來源:24直播網 發布時間:2025年03月30日 21:09

    中國足協公示2025賽季職業聯賽準入第二批完成債務清償俱樂部名單,此前不在第一批名單里的長春亞泰、武漢三鎮、滄州雄獅、梅州客家、廣州、廣西平果哈嘹、南京城市、延邊龍鼎、黑龍江冰城、江西廬山、湖南湘濤、贛州瑞獅、泰安天貺全員上榜,相當于所有三級職業俱樂部都進行了完成債務清償的公示。 ???

    熱門視頻

    更多 >>

    足球資訊

    足球錄像

    足球集錦

    熱門TAG

    98nba中文錄像回放 五大聯賽直播 廣東體育臺今天節目表 中超今天直播cctv5 世界杯預選賽在線直播 央視CCTV5直播 山東體育節目表 特立尼達和多巴哥 火箭vs太陽視頻直播 魯能泰山比賽直播 亞洲杯足球直播 高清翡翠臺 nba直播免費高清在線觀看中文cctv5 日本足球直播免費觀看直播 亞冠比賽結果今晚比分 wtt澳門直播 北京體育頻道 今晚遼籃比賽現場直播 危地馬拉 中央cctv5直播 中央5+今天現場直播足球 cctv5乒乓球比賽直播 中國vs日本男足直播 今天乒乓球比賽直播 nba今日賽程 央視5直播在線觀看現場直播 今日乒乓比賽現場直播 cctv5中央五套高清直播 意甲最新比分及積分榜排名表 wtt乒乓球賽直播2024 上海電視臺直播在線觀看 云達不萊梅直播 四川女籃今晚比賽直播 納米比亞直播 今晚女乒決賽直播 阿森納直播 cctv5直播在線觀看乒乓球比賽 cctv5+手機在線直播 cctv5在線直播回放 馬達加斯加 美洲杯 中國女籃決賽直播 女籃今晚中央5+臺直播 90vs足球即時比分直播 wcba女籃比賽直播在哪里看 中央1臺在線直播觀看 丁俊暉今天比賽直播最新 埃及 今晚cctv5十直播 nba在線觀看免費直播回放 山西衛視直播 cctv5手機在線直播觀看比賽直播的內容 今日乒乓球賽時間表 張偉麗比賽視頻直播 韓國mbc電視臺直播 今天晚上遼寧直播籃球 看球網jrs低調看直播nba 瑞超最新比分及積分榜 手機電視直播在線直播 希臘
    欧美高清videos xxⅩ人